Gestión del talento humano para el desempeño docente en instituciones educativas públicas en tiempos de pandemia
Human talent management for teaching performance in public educational institutions in times of pandemic
Gestão do talento humano para atuação docente em instituições públicas de ensino em tempos de pandemia

INTRODUCCIÓN
La tuberculosis (TB), es una enfermedad re-emergente El covid-19 ha ocasionado una serie de trastornos en la aldea global: en la salud, la economía mundial y en los diferentes aspectos de la sociedad. Las organizaciones no han estado exentas del impulso influyente de este mal que ha cobrado millones de vidas. De acuerdo a la Organización Mundial de Salud (OMS, 2022) alrededor de 6,3 millones de personas fallecieron a causa del coronavirus en el mundo.
La gestión en las organizaciones ha tenido repercusión durante la pandemia, por lo que los gobiernos en sus procesos de reactivación económica fueron tomando acciones de prevención mediante la estrategia del aislamiento social, a fin de reducir los casos y crisis económica en las familias. Aunque, existe una comprensión limitada de estos fenómenos temporales y específicos del sistema, lo que impide la adaptación oportuna y eficaz (Pinto et al., 2022).
Por otro lado, las organizaciones están en proceso de selección de recursos humanos con una parte de la reactivación (Reyes et al., 2021). Lo que significa que gestionar el talento humano en tiempos de pandemia pasa por una etapa de dificultad y limitación, y desde luego afecta directamente en las organizaciones. En esta perspectiva, el talento humano es el activo importante en las organizaciones y contribuye significativamente en la ventaja competitiva en los procesos de planificación de documentos de gestión, tomando decisiones para mejorar los procesos y elevar los niveles de calidad del servicio (Bortnikas, 2017; Ramkumar, 2018).
De acuerdo a Johnson & Stone (2019) las organizaciones invierten un alto presupuesto para la gestión del talento humano (GTH), especialmente para atraer nuevos colaboradores, este proceso de selección, ha resultado dificultoso precisamente porque se han hecho mayormente de manera virtual. Frente a esta situación se requiere aplicar la inteligencia artificial para la GTH, especialmente la selección de personal.
De ese modo, un estudio da cuenta que un 55% de personas han cambiado de trabajo a través de reclutamiento mediante aplicaciones digitales; en tanto, un 33% de trabajadores consideran que esta forma de selección de personal es la más efectiva, a lo que se suma acciones tales como evaluaciones de desempeño laboral, retroalimentación, formación y desarrollo de competencias laborales, entre otros (Roshchin et al., 2017; Siminova et al., 2020). Esto indica que las organizaciones deben considerar los avances en tecnología para incorporarla a sus actividades cotidianas mediante la implementación de equipos, herramientas, redes y conectividad (Castillo, 2016; Gómez, 2017).
Desde la perspectiva de la gestión del capital humano debe tenerse en cuenta el aspecto intelectual y el conocimiento sobre la base de la integración de modelos por competencias (Aramburú & Fuentes, 2019) las que deben articularse al planeamiento estratégico y direccionar a la potenciación de las habilidades, destrezas, actitudes, creatividad e innovación en el contexto de la GTH, lo que implica los valores, las necesidades, rasgos de la personalidad, las capacidades de resiliencia, la toma de decisiones y el afrontamiento que presentan los colaboradores para el logro de los objetivos organizacionales (Londoño & Escobar, 2017; Ferreto et al., 2019). Una adecuada gestión del capital humano en una organización pasa por la integración de tres aspectos calve: las personas, la tecnología y los procesos, destacándose la potenciación de las capacidades humanas y técnicas como factor principal (Ramirez-Torres, 2022).
El desempeño de un trabajador está simbolizado por diversas cualidades que dispone, entre ellas la práctica, las aptitudes, el talento, las actitudes, las capacidades (eficiencia y eficacia) y la validez personal que permiten conseguir los propósitos en concordancia con los requerimientos de la organización (Castro et al., 2020).
Desde luego, las competencias primordiales respecto a lo que se debe evaluar al profesional de la educación: factores materiales empleados, temáticas de su área, cualidades de los estudiantes a quienes enseñará, conocimiento del procedimiento de la lección y fundamentos sociales de la educación; estas principales competencias se complementan con la praxis docente (Román & Murillo 2008; Cabero et al., 2018).
Por otro lado, en las organizaciones educativas debido a la pandemia se gestionó al personal de forma virtual, evidenciándose limitada conectividad tecnológica y deserción escolar. Fue evidente el resquebrajamiento en el desempeño docente por el limitado manejo de herramientas tecnológicas lo que constituyó una flagrante falta de compromiso en la labor pedagógica (Aravena, 2021).
Desde la perspectiva teórica es la teoría del Capital Intelectual (CI) los recursos humanos de una organización deben ser hiperbolizados desde la dimensión económica y estos son considerados como un medio y no un fin en sí mismo (Vega et al., 2017; De Miguel-Guzmán, 2006). Los recursos humanos constituyen capital intelectual en razón que presentan cualidades innatas que favorecen a la organización; en tanto, otros lo equiparan a un capital humano (Goycher et al., 2018; Sánchez-Rodríguez et al., 2017).
Desde las teorías contemporáneas sobre el coeficiente intelectual sin una clara distinción respecto al capital humano; sin embargo, en el ámbito territorial lo vincularon con el término fuerza de trabajo cualificada, de modo tal que, el talento humano constituyó un capital para la organización (Niebel y Freivalds, 2009).
Desde la perspectiva territorial, los recursos humanos representan el reconocimiento al talento de las personas, destacando el desarrollo de reflexiones referidas a la planificación, selección, incentivos, contratación, seguridad y salud para el capital organizacional (Chiavenato, 2008, 2011; Martínez-Vivar et al., 2021).
En cuanto al desempeño docente, desde la perspectiva teórica es la teoría del Orden (Jerarquía) de las Necesidades que explica científicamente el comportamiento motivacional de las personas para satisfacer necesidades y tener logros personales y sociales.
Esta teoría sostiene que la motivación origina en los trabajadores una secuencia de exigencias, buscando satisfacer cinco necesidades funcionales, de seguridad, colectivo, autoestima y el logro de metas o autorrealización, siendo las dos primeras necesidades primarias y las tres últimas, exigencias secundarias (Chiavenato, 2001). De acuerdo a esta teoría la complacencia de las necesidades se distingue para cada individuo; solamente cuando se satisface las necesidades primordiales, la conducta se orienta a satisfacer necesidades de superior dificultad (Zamoner et al., 2021; Palermo y Thomson, 2019; Stieben et al., 2021, Ministerio de Educación, 2022).
En las instituciones de la jurisdicción de la Unidad de Gestión Educativa Local 04 (UGEL) del distrito limeño de Puente Piedra, con las condiciones de distanciamiento social por la COVID-19 se gestionó de manera virtual, existiendo serias limitaciones en las interrelaciones físicas entre autoridades educativas y docentes, tales como la selección del personal, realización de capacitaciones efectivas para brindar soporte a la formación pedagógica y revertir la situación de la deficiencia en el logro de aprendizajes de los estudiantes. Así, la gestión del talento humano no se efectuó de manera adecuada ni oportuna ni ventajosa para el servicio educativo en la jurisdicción distrital.
La “selección” de docentes con potencialidades se realizó de manera rutinaria y sin la debida calidad selectiva que obedezca a controles minuciosos y con la aplicación de instrumentos y procedimientos adecuados.
Las fases de reclutamiento, selección, capacitación y evaluación debieron haber pasado por estrictos controles de calidad orientados a mejorar la gestión pública y, consecuentemente, la calidad del servicio educativos a los centenares de estudiantes que constituyen el fin supremo de todo acto humano en el campo educativo.
El estudio pretende contribuir a la mejora las formas de la gestión del talento humano en épocas de pandemia en instituciones educativas de gestión estatal de un distrito de nivel socio-económico medio-bajo.
MÉTODO
La investigación se basó en el paradigma interpretativo-naturalista, enfoque cualitativo en razón que se obtuvo datos de manera directa y activa en interacción con el fenómeno social. Los rasgos básicos de las investigaciones cualitativas se sintetizan en indagaciones básicas centradas en los individuos; el desarrollo de averiguación es lógico es decir inductivo y el investigador se comunica con los integrantes y la información de la experiencia social (Tansley, 2011).
La investigación asumió el diseño hermenéutico, referido a la interpretación de fenómenos observables en directa relación con la naturaleza en las formas de comprensión y explicación, (Martínez-Vivar et al., 2016). Las categorías analizadas fueron gestión del talento humano y desempeño docente. Se identificaron las instituciones educativas públicas del nivel secundaria localizadas en el sector urbano. Los participantes fueron nueve.
Para recoger la información se aplicó la técnica de la entrevista, las guías de entrevista en profundidad-entrevistas semiestructuradas. Se consideró el consentimiento informado por parte de los participantes a fin de que no se afecte a ninguno de ellos con los resultados del estudio.
RESULTADOS Y DISCUSIÓN
Categoría 1: Gestión del Talento Humano.
Figura 1
Gestión del talento humano en instituciones educativas públicas

Dentro de las instituciones educativas, si bien es cierto, los docentes consideraron que la gestión que realizan los directivos es adecuada, responde a las necesidades, lo que se evidencia en el involucramiento de las actividades y reconocimiento de los recursos humanos. No obstante, los especialistas consideraron que la gestión es superficial debido a la carga administrativa que les ocupa mucho tiempo y que no les permiten realizar monitoreos y acompañamientos continuos y sostenidos a sus docentes. El trabajo de los directivos se limita a la evaluación; en otros casos, pueden hacer muy poco con aquellos docentes que siguen trabajando de manera tradicional, no se actualizan y no saben diseñar una sesión o una experiencia de aprendizaje por competencias. Ahora bien, para los estudiantes, hay deficiencia en la gestión, puesto que se realizan reuniones en horarios de clases constantemente, absteniéndose así de horas de clase. Por último, los padres de familia sostuvieron que falta mucho por mejorar, debido a las coordinaciones entre los directivos, docentes y la comunidad estudiantil.
La gestión del talento humano se vincula altamente con el agrado ocupacional de los empleados en la organización educativa, resultando que a medida que se incrementa las acciones para optimizar la gerencia estratégica aumenta las capacidades en la gerencia del talento humano. En esa misma línea, Zerpa & Rodríguez (2020) encontró una correspondencia significativa entre la gerencia de recursos humanos y la condición de vida de los trabajadores. No obstante, el proceso de gestión del talento humano se consolida en las competencias como toma de conciencia, conocimiento, compromiso, liderazgo (Romero & Salcedo, 2019).
Los resultados concuerdan con la perspectiva teórica de la Gestión del Talento Humano de Chiavenato (2001) la misma que considera la importancia de gestionar los talentos en los miembros de una organización, entendida como una agrupación de prácticas y políticas primordiales determinadas por los directivos, para orientar y guiar los puestos en las gerencias a fin de lograr los objetivos institucionales. En esa línea, Herrera & Tobón (2018) plantearon que el director es el individuo que planea, ordena, guía y monitorea la institución para alcanzar los objetivos planeados, resaltando que la meta es adquirir un bien social, superioridad y eminencia. Además, considera que los desempeños son expresiones de comportamientos, habilidades, destrezas, intelecto y ejercicio de valores. En esta línea, la teoría del Capital Intelectual (CI) explica que los recursos humanos de una organización son hiperbolizados desde la perspectiva económica y son considerados como un medio y no un fin en sí mismo (Vega-De la Cruz et al., 2017; De Miguel-Guzmán, 2006). En este sentido, los recursos humanos constituyen capital intelectual debido a que presentan cualidades innatas que favorecen a la organización; en tanto, otros lo equiparan a un capital humano, destacando el desarrollo de reflexiones referidas a la planificación, selección, incentivos, contratación, seguridad y salud para el capital organizacional (Goycher et al., 2018 y Kaplan & Norton 2004; Sánchez-Rodríguez et al., 2017; Martínez-Vivar et al., 2016, 2021).
Por otro lado, Dorasamy (2021) sostuvo que para mantener una ventaja competitiva en las organizaciones en la era de la digitalización, estas se han visto obligadas a atraer y desarrollar el talento humano con el propósito de reducir el desajuste entre los empleados y los puestos de trabajo. La gestión del talento humano se ha virtualizado mediante la contratación y selección electrónica, el rendimiento electrónico, el desarrollo de los empleados electrónicos y la evaluación electrónica (Barman & Potsangbam, 2018). Esto se requiere en un entorno global cada vez más interconectado y dinámico. En consecuencia, la digitalización conmocionó las formas tradicionales de gestión de recursos humanos (Cascio & Bourdreau, 2016).
En cuanto a la selección de personal en las organizaciones educativas, según los docentes entrevistados, se realiza por elección democrática, en estricto cumplimiento de las normas conexas y acorde a ley. Los propios directivos entrevistados afirmaron que se hace en un proceso de selección democrático que incluye entrevistas, evaluación y evidencias de labores anteriores (desempeño profesional) y se realiza a través de la Unidad de gestión local. En tanto, los especialistas no estuvieron de acuerdo con las formas de selección debido a que hay conveniencia, acomodamiento de los nuevos aspirantes y desperdicio del talento humano en razón que se pierde la experticia de muchos de ellos al desvirtuar el asesoramiento, orientación y fortalecimiento que podrían hacer para contribuir a la mejora de la gestión; algunos realizan labores simplistas de especialistas por conveniencia. Estos resultados coincidieron con lo que reportaron Kozjek & Franca (2020) que las organizaciones son conscientes de la importancia y contribución de los empleados con talento. Las limitaciones observadas son la estricta observancia del principio de igualdad y, por lo tanto, la igualdad de oportunidades para la promoción al interior de la organización. Van de Broek et al. (2018) estudiaron la reserva de talento innovador interorganizacional en una organización holandesa, cuyos resultados reportan que la organización es competitiva en términos de recursos financieros, sin embargo, requieren intercambiar empleados mediante el “pool de talentos” a fin de contar con trabajadores cualificados disponibles para determinadas tareas especializadas. En este sentido, De la Calle et al. (2020) reportaron el análisis de las evidencias encontradas en relación a la coexistencia de cuatro medios de estudio: la primera, centrada en los sujetos cualificados; la segunda, respecto al talento con la planificación; la tercera, sobre mejora del trabajador con superior rendimiento y la cuarta, sobre el crecimiento vinculado a puestos.
En cuanto a la capacitación de los recursos humanos, esta se da acorde a las necesidades institucionales y, sobre todo, del personal; sin embargo, se precisa de más capacitaciones, sobre todo en la forma de talleres. Los propios directivos consideraron que las capacitaciones se realizan mediante organismos vinculados del Ministerio de Educación; pero falta y se requiere de recursos económicos y materiales disponibles. En tanto, la respuesta del especialista dio cuenta que no se viene realizando bien; considera que es de segundo plano y se basa en solo cumplimiento de directivas y hay ausencia de reflexión y análisis, sanciones y condicionamientos. Se evidencia desidia y delincuencia con un trabajo mediocre y prepotente. Estos resultados coinciden con lo reportado por Quiroz & Torres (2020) que hay correspondencia directa entre la GTH y la capacitación a los docentes para mejorar sus competencias laborales en organizaciones públicas. En tanto, Vera & Blanco (2019) reportaron que la administración de la capacidad humana va ligada a que las instituciones optimicen el ejercicio de los trabajadores, siendo fundamental el desarrollo de estrategias, herramientas y elementos.
Respecto a la evaluación del ejercicio laboral, los directivos consideraron que su gestión (autoevaluación) está bien y la evaluación al ejercicio profesional de sus docentes se realiza por resultados pedagógicos, es permanente y se dan a través de visitas a las aulas. Los directivos mayormente emplean la evaluación sumativa y se requiere consolidar la evaluación formativa; asimismo, consideran que falta de disposición, el rediseño del modelo, dotación de mayor presupuesto y redistribución de tiempo completo. Estos resultados coinciden con lo hallado por Jara (2018) que una eficaz gestión posibilita una mejor atención a los ciudadanos; aquellas fases que se tienen que dirigir convenientemente en los establecimientos públicos conlleva que su utilidad llegue a la población y los estudiantes queden satisfechos con la asistencia prestada.
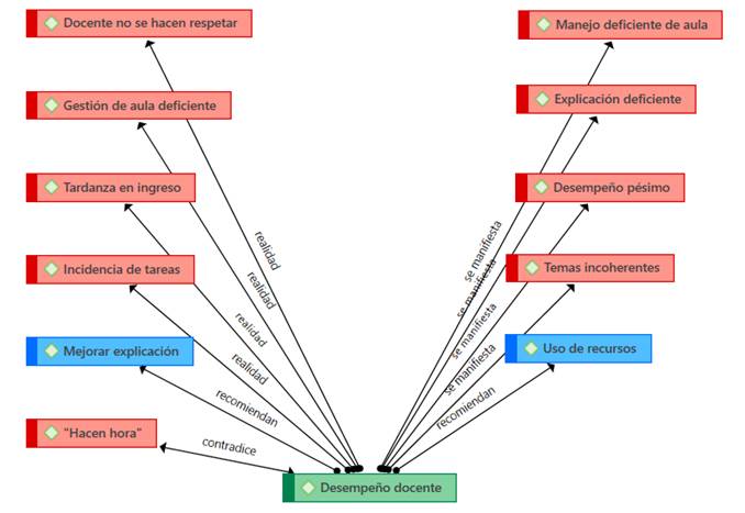
Categoría 2: Desempeño docente
Figura 2
Desempeño docente en las instituciones educativas públicas

Se evidenció en muchos casos carencia de motivación, falta de compromiso y prospección, es tradicional y se da un desempeño deficiente. En tanto, hay manifestaciones negativas de muchos docentes, tales como abandono de aulas por parte de los docentes en complicidad de directivos; se muestran labores deficientes y hay desidia de directivos. Los estudiantes, fueron los más directos en manifestar el comportamiento pedagógico de sus docentes, identificándose situaciones como desempeño pésimo, explicación deficiente, demasiada incidencia en tareas y temas que no guardan relación entre sí. En concordancia con estos resultados, Sánchez et al. (2018), refirieron que las competencias de directivos dirigidos a la renovación de las organizaciones, hallaron que los docentes directivos manifestaron generalmente tener incrementadas las competencias para gerenciar las organizaciones educativas, pero no se logra reflejar en los productos, las formas de logros de la calidad que ejecutan en el contexto. Los directivos y rectores deben mejorar los procesos de gerencia de forma crítica, ordenada y reflexiva para darle un nuevo sentido y modificar las escuelas en instituciones escolares inteligentes. La buena gestión no solamente es decirlo sino demostrarlo con acciones y cambios en la organización. En tanto, Jara et al. (2018) reportaron la incidencia de la GTH como avance de la administración pública y laboral en las instituciones, concluyendo que una adecuada gerencia de las capacidades humanas impulsa la mejora de la gerencia pública y maximiza la labor de los empleados en las instituciones, mostrando así una incidencia directa en el funcionamiento adecuado de las organizaciones. Estos resultados no fueron concordantes con la explicación teórica (Teoría del Orden de las Necesidades) que explica que los directivos y docentes, también los trabajadores administrativos en las instituciones educativas, tienden a fortalecer sus capacidades sobre la base de la motivación, la que origina en los miembros de una organización una secuencia de exigencias, llegando a priorizar cinco necesidades: funcionales, de seguridad, colectivo, autoestima y el logro de metas o autorrealización, siendo las dos primeras necesidades primarias y las tres últimas, exigencias secundarias.
En lo que respecta a la preparación para el aprendizaje de los estudiantes, los resultados desde la perspectiva de los docentes entrevistados, el logro fue limitado debido a la conectividad deficiente en tiempos de educación virtual producto de la pandemia por el covid-19; a ello se suma el problema de que hay estudiantes que trabajan y dificultades económicas en las familias. Según los directivos, los docentes virtuales han tenido limitaciones en su trabajo de preparación para el aprendizaje de sus estudiantes; lo mismo, según el especialista, ha habido docentes que no han cumplido totalmente sus labores de preparación para que los estudiantes aprendan. En esa línea, Herrera y Tobón (2018) reportaron que hay dos ejes importantes que conforman la gestión de un directivo: primero el liderazgo, comprendido no como transporte ni coacción, ni poder focalizado, sino con la eficacia con que el director promueve y regula la intervención de los integrantes del grupo de trabajo y; el segundo eje es la gerencia directiva focalizada en el aprendizaje y la formación de acciones educativas. Precisamente el liderazgo va orientado a gestionar esos talentos humanos en la escuela y a la vez debe estar centralizada en lo pedagógico dando soporte técnico a los docentes con visión a mejorar los aprendizajes. Briones y González (2019) reportaron que la GTH requiere herramientas para promover la elaboración, incorporación y socialización del conocimiento con mayor avance en las contribuciones académicas al crecimiento; por medio del trabajo de docentes e investigadores, presentan la interacción entre gerencia de recursos humanos, de capital humano y de talento humano, y sus particularidades. Según el Minedu (2014), el desempeño de los profesores debe alinearse a la preparación para lograr el perfil de egreso en el estudiante al culminar la secundaria, lo que ocasionó un giro de una enseñanza tradicional hacia una de generación de conocimientos, logrando así una escuela con responsabilidad social en donde se fomenta el pensamiento crítico y que involucra a padres y otros actores educativos. De acuerdo a Ampuero (2011), se establece una correspondencia directa entre cultura valorativa de una institución y la respectiva práctica docente.
En cuanto a la subcategoría: enseñanza para el aprendizaje, de acuerdo a los resultados, los docentes consideraron que su enseñanza se ha dado en una mayor proporción curricular en cuanto a cumplimiento, sin embargo, los estudiantes que son los directos usuarios de la educación consideraron que la enseñanza no ha sido lo óptimo, en razón que se observa una didáctica deficiente, enseñanza tradicional, en donde se evidencia el dictado y la explicación simple, hay ausencia de estrategias del docente para lograr los aprendizajes esperados. De hecho, la enseñanza no ha sido satisfactoria, a lo que se suma la inestabilidad del sistema internet, los resultados han sido limitados en cuanto al aprendizaje de los estudiantes en las diferentes materias. De acuerdo a González (2018) los directivos son los máximos responsables de la formación y evaluación del desempeño del personal, lo cual requiere abordajes integrales más efectivos, concluyendo a que hay necesidad de continuar el perfeccionamiento de la formación de trabajadores, especialistas, directivos o cuadros; asimismo los jefes son los observadores directos del desempeño de sus colaboradores, son quienes los evalúan, compensan, promueven o remueven, y por tanto, conocen sus debilidades y pueden distinguir las carencias de educación de los mismos.
En tanto, Donoso & Benavides (2018) reportaron los hallazgos de las experiencias más recurrentes realizadas por el conjunto de directivos de la formación pública, dando a conocer las dificultades y presiones en el transcurso de la elaboración de la tarea del personal de gerencia, arribando a las conclusiones: guiar el proceso pedagógico, gerenciar a los individuos, uso racional de los bienes financieros y materiales, apoyo técnico a los maestros en la planificación, anticipación para la enseñanza, valoración y seguimiento de los estudios y la indagación de tácticas educativas con el propósito de enriquecer la actividad dinámica del desarrollo de la enseñanza-aprendizaje. De acuerdo a la normativa, la enseñanza efectuada de manera regular en colegios de Puente Piedra, no se contradice con la normativa vigente y la enseñanza debe considerar el aprendizaje de los estudiantes, que contempla aquellos conocimientos sobre las materias a enseñar, contempla las diferencias de los estudiantes, los procesos pedagógicos, recursos para lograr aprendizajes; el docente debe guiar el desarrollo de la enseñanza considerando la incorporación y las diferencias en forma global, interviniendo pedagógicamente en el proceso aprendizaje, propiciando un clima favorable mediante la constante motivación, variadas estrategias metodológicas, evaluación, el uso oportuno de recursos pedagógicos y criterios e instrumentos para lograr la formación óptima (Minedu, 2014).
En cuanto a la participación de la institución educativa con la comunidad en general, considerando a esta última como un factor principal para el logro de una buena educación, los resultados mostraron que ha habido ausencia de acercamiento y deficiente desempeño, según el especialista. Estos resultados son similares a las respuestas de los directivos, en razón de que ha habido compromiso por obligación de algunos docentes en la articulación de la escuela con la comunidad; muy pocos docentes se involucran y reina la indiferencia en muchos. Estos resultados concuerdan con Cóndor y Remache (2020) que reportaron las dificultades que confronta la educación, hay flaquezas verdaderas que existen en la formación, donde la evaluación real del desempeño se realiza en el aula a través de la observación, llegando a reflexionar permanentemente, se precisó que las acciones planteadas para ejecutar la sesión cumplen poca relación entre ellas, no advierten a una orientación pedagógica, ni a un modo, procedimiento, táctico o proceso de educación.
En lo concerniente al desarrollo profesional de los docentes y su identidad pedagógica, hubo unanimidad en los docentes en determinar un buen desarrollo profesional en cumplimiento de principios éticos. No obstante, los directivos manifestaron que, si hay conformismo, actitudes negativas, muy pocos se preocupan y poca identidad. Estos resultados contradicen lo hallado por Cejas et al. (2020) que reportaron la necesidad e importancia en la organización de los docentes preparados e identificados por las capacidades tales como dominio y actuación en equipos de trabajo, toma de decisiones, liderazgo y comunicación. El desarrollo de la identidad docente pasa por asumir un papel reflexivo de la necesidad de los miembros de las organizaciones educativas de estar en constante formación y capacitación en un marco reflexivo. De ahí que muchas investigaciones se han basado en conocer cómo se interpreta las opiniones del docente, cómo se concibe la enseñanza, las conjeturas tácitas y los conceptos personales que tienen en su labor dentro del aula; y a su vez, determinar cómo repercuten sus vivencias, acciones y experiencias didácticas, sobre la manera de entender la docencia. Por su parte, Martínez et al. (2016), mencionaron que al revisar los datos sobre los aspectos que constituyen una institución de categoría, se consideran cuatro aspectos: 1. Colegio, donde los maestros refieren la necesidad de tener un líder como el director, quien debe tener una conexión fluida con los maestros y la comunidad educativa. 2. Docentes, elemento importante para la obtención de una educación integral. 3. Padres de familia, con diálogos permanentes para un óptimo trabajo colaborativo en beneficio de los estudiantes. 4. Gerentes de los entes superiores, unidos al trabajo participativo de las organizaciones educativas, gestionando en beneficio de las escuelas y estudiantes; dejando de lado el papel de supervisor. Importante direccionar el talento humano para mejorar los logros de aprendizaje y consecuentemente tener una escuela de calidad
CONCLUSIONES
La gestión del talento humano en las instituciones educativas del distrito Puente Piedra, se realiza de manera deficiente, debido a la carga administrativa de los directivos, que no les permite realizar monitoreos ni acompañamientos continuos. Asimismo, por la escasa coordinación entre directivos, docentes y la comunidad, lo que conduce a un desempeño docente que no se da de manera óptima. En la virtualidad los docentes tuvieron limitaciones en su trabajo de preparación para el aprendizaje de sus estudiantes lo que ha limitado la formación académica de los estudiantes, por lo que este proceso debió pasar por una serie de capacitaciones y aplicación de las estrategias adecuadas para que los estudiantes realmente aprendan; sumado a ello se presentó el problema de la conectividad deficiente en pandemia, siendo los directivos quienes deben asumir el rol en la búsqueda de la calidad educativa.
La enseñanza por parte de los docentes se demostró que la didáctica empleada ha sido deficiente y se basó principalmente por el estilo tradicional, evidenciándose el modelo del dictado y la explicación simple y ausencia de estrategias por parte del docente para lograr los aprendizajes esperados. Ello se debe a la inestabilidad del sistema de internet y la limitada participación de los directivos en su labor de gestión del talento humano. Hubo ausencia de acercamiento y un deficiente desempeño en cuanto a la participación de la gestión de la escuela, en el contexto de pandemia se vinculó a la comunidad en general y juntos participar en la educación de los estudiantes de manera eficiente y efectiva. Contrariamente, muy pocos docentes se involucran. El desarrollo de la profesionalidad e identidad del docente no se da de manera óptima; existe poca preocupación e identidad de los maestros, hay un divorcio entre las instancias pertinentes y los docentes para mejorar su labor pedagógica.
REFERENCIAS BIBLIOGRÁFICAS
[1] Alan, D. y Cortez, L. (2018). Procesos y fundamentos de la investigación científica. Universidad Técnica de Machala. https://bit.ly/3fCP6AY
[2] Ampuero, V. (2011). Cultura evaluativa, y su relación con el desempeño docente, estudio realizado en el cono norte de Lima entre 2010- 2011. Fondo Editorial Universidad Nacional Enrique Guzmán y Valle.
[3] Aravena, M. y Garín, J. (2021). Evaluación Del Desempeño Docente: Una Mirada Desde Las Agencias Acreditadoras. Profesorado: Revista de currículum y formación del profesorado, 25(1), 297–317. https://doi.org/10.30827/profesorado.v25i1.8302
[4] Barman, A., & Potsangbam, C. (2018). Marriage of Human Resource to Data Science: A Narrative. International Journal of Management and Organizational Studies, 7(1), 1-11. https://bit.ly/3C1lkxd
[5] Bortnikas, A. (2017). Human resources management modernization of contemporary organization. Public Policy and Administration, 16(2), 335-346.
[6] Briones, K. y González, C. (2019). La universidad contemporánea y la gestión del talento humano. Apuntes y reflexiones. Revista San Gregorio, (35), 111-123. https://doi.org/10.36097/rsan.v1i35.1191
[7] Cabero, J., Llorente, M. y Morales, J. (2018). Evaluación del desempeño docente en la formación virtual: ideas para la configuración de un modelo. RIED: Revista Iberoamericana de Educación a Distancia, 21(1), 261–279. https://doi.org/10.5944/ried.21.1.17206
[8] Cascio, W.F., & Boudreau, J.W. (2016). The search for global competence: From international HR to talent management. Journal of World Business, 51(1), 103-114. https://doi.org/10.1016/j.jwb.2015.10.002
[9] Castro, K., Luna, K., y Erazo, J. (2020). Gestión de talento humano para la mejora laboral en el banco solidario. Revista Telos, 22(1), 184–203. https://doi.org/10.36390/telos221.13
[10] Castillo, M. (2016). La internet industrial para el cambio estructural en América Latina. Institut Barcelona d’Estudis Internacionals (IBEI), CEPAL. Retrieved from Institut Barcelona d’Estudis Internacionals (IBEI), CEPAL website: https://www.jstor.org/stable/resrep14197
[11] Cejas, M., Liccioni, E., Urrego, A., y Rojas, M. (2020). Gestión del talento humano clave para la pedagogía del reconocimiento. Revista Orbis, 15(46), 5–18. http://www.revistaorbis.org/pdf/48/art1.pdf
[12] Chiavenato, I. (2011). Gestión del talento humano. Editorial Mc Graw Hill.
[13] Chiavenato, I. (2008). Gestión del talento humano. Editorial Mc Graw Hill.
[14] Cóndor, B. y Remache, M. (2019). La evaluación al desempeño directivo y docente como una oportunidad para mejorar la calidad educativa. Cátedra, 2(1), 116-131. https://doi.org/10.29166/catedra.v2i1.1436
[15] De la Calle, M., García, F., y Alonso, A. (2020). Análisis de la gestión del talento en función de sus dimensiones y procesos. Un estudio de casos. Cuadernos de Administración, 33, 1–23. https://doi.org/10.11144/Javeriana.cao33.agtfdp
[16] De Miguel-Guzmán, M. (2006). Tecnología para la planeación estratégica de los recursos humanos en entidades turística. Ingeniería Industrial, 22(2), 17-19.
[17] Donoso, S. & Benavides, N. (2018). Prácticas de gestión de los equipos directivos de escuelas públicas chilenas. Revista Brasileira de Educação, 23(1). https://doi.org/10.1590/S1413-24782018230013
[18] Dorasamy, N. (2021). The search for talent management competence: incorporating digitilization. International Journal of Entrepreneurship, 25(3), 1-21. https://bit.ly/3RrUW56
[19] Ferreto, E., Lafuente, E., & Leiva, J. C. (2019). Capital humano y factores sociológicos como determinantes del emprendimiento. Tec Empresarial, 12(3), 43–49. https://doi.org/10.18845/te.v12i3.3937
[20] Gómez, G. (2017). Competencias gerenciales para asumir el futuro. IEEM Revista de Negocios. https://bit.ly/3fABq9z
[21] González, R. (2018). La formación ejecutiva y gestión del capital humano. Retos para Cuba. Folletos Gerenciales, 22(2), 112–126. https://bit.ly/3rkan4L
[22] Goycher, O.L., Skuba, R.V., Bugrova, O.S., Zakirova, M.I., & Strelkov, V.E. (2018). Human resources in the process of implementation of the region’s economy innovational potential. In: Popkova, E. (Ed.), Advances in Intelligent Systems and Computing - The Impact of Information on Modern Humans (pp. 710-718). Springer, Cham.
[23] Herrera, S. y Tobón, S. (2018). El director escolar desde el enfoque socioformativo. estudio documental mediante la cartografía conceptual. Revista De Pedagogía, 38(102), 164-194. https://www.redalyc.org/pdf/659/65952814009.pdf
[24] Jara, A., Asmat, N., Alberca, N. y Medina, J. (2018). Gestión del talento humano como factor de mejoramiento de la gestión pública y desempeño laboral. Revista Venezolana de Gerencia (RVG), 23(83), 223–245. https://www.redalyc.org/articulo.oa?id=29058775014
[25] Kozjek, T., & Franca, V. (2020). Talent Management in the Public Sector. Central European Public Administration Review, 18(2), 53-71. http://dx.doi.org/10.17573/cepar.2020.2.03
[26] Martínez-Vivar, R., Sánchez-Rodríguez, A., García-Vidal, G., & Pérez-Campdesuñer, R. (2016). Identification of variables and their influence on the human resources planning in the territorial level. Journal of Industrial Engineering and Management, 9(2), 530-546. http://dx.doi.org/10.3926/jiem.1904
[27] Martínez-Vivar, R., Sánchez-Rodríguez, A., Pérez-Campodesuñer, R., & García-Vidal, G. (2021). Structural equations to analyze entrepreneur satisfaction as indicator of human resources management at the territorial level. International Journal of Research in Business and Social Science, 10(6), 132-140. http://dx.doi.org/10.20525/ijrbs.v10i6.1283
[28] Ministerio de Educación (2014). Marco del Buen Desempeño docente con sus nueve competencias y desempeño. Fondo Editorial del Minedu.
[29] Ministerio de Educación (2022). Marco del Buen Desempeño docente con sus nueve competencias y desempeño. https://bit.ly/3y2z49x
[30] Mocha, V. (2018). La importancia de la entrevista como herramienta en el proceso de selección del talento humano. Dilemas Contemporáneos: Educación, Política y Valores, (44), 1-9. https://bit.ly/3CnpNeP
[31] Niebel, B.W., & Freivalds, A. (2009). Ingeniería industrial: Métodos, estándares y diseño del trabajo. McGraw-Hill-Interamericana Editores.
[32] Organización Mundial de la Salud (2022). Número de personas fallecidas a consecuencia del coronavirus a nivel mundial a fecha de 12 de junio de 2022, por continente. https://bit.ly/3E88r7h
[33] Palermo, C., & Thomson, M.M. (2019). Large-scale assessment as professional development: Teachers’ motivations, ability beliefs, and values. Teacher Development, 23(2), 192–212. https://doi.org/10.1080/13664530.2018.1536612
[34] Pinto, A.D.; Jalloul, H.; Nickdoost, N.; Sanusi, F.; Choi, J.; Abichou, T. (2022). Challenges and Adaptive Measures for U.S. Municipal Solid Waste Management Systems during the COVID-19 Pandemic. Sustainability, 14, 4834. https://doi.org/10.3390/su14084834
[35] Quiroz, G. y Torres, M. (2020). Gestión del talento humano y competencias laborales en docentes de instituciones educativas públicas. Revista de la facultad de educación, 25(2), 1-8. https://doi.org/10.33539/educacion.2019.v25n2.2044
[36] Ramirez-Torres, W. (2022). Gestión del capital humano por competencias laborales en el contexto empresarial: una revisión de literatura. Lúmina, 23(1), E0019 https://doi.org/10.30554/lumina.v23.n1.4081.2022
[37] Ramkumar, A. (2018). A conceptual study on how electronic recruitment tools simplify the hiring process. Indian Journal of Public Health Research and Development, 9(6), 136-139.
[38] Reyes Pérez, M. D., Gómez Fuertes, A., & Ramos Farroñán, E. V. (2021). Desafíos de la gestión del talento humano en tiempos de pandemia COVID 19. Revista Universidad y Sociedad, 13(6), 232-236.
[39] Romero, L. y Salcedo, M. (2019). Estrategias para fortalecer el proceso de gestión del talento humano en una entidad pública. Signos, 11(2), 99-117. http://dx.doi.org/10.15332/24631140.5084
[40] Roshchin, S., Solntsev, S., & Vasilyev, D. (2017). Recruiting and job search technologies in the age of internet. Foresight and sti governance, 11(4), 33-43.
[41] Sánchez, J., Rúa, J. y Ternera, L. (2018). Competencias de los directivos docentes para la transformación de las instituciones educativas en organizaciones escolares inteligentes. Clío América, 12(24), 157-171. http://dx.doi.org/10.21676/23897848.2650
[42] Stieben, M.E., Pressley, T.A., & Matyas, M.L. (2021). Research experiences and online professional development increase teachers’ preparedness and use of effective STEM pedagogy. Advances in Physiology Education, 45, 191–206. https://doi.org/10.1152/advan.00158.2020
[43] Tansley, C. (2011). What do we mean by the term talent in talent management? Industrial and Commercial Training, 43(5), 266-274. http://dx.doi.org/10.1108/00197851111145853
[44] Van den Broek, J., Boselie, P. and Paauwe, J. (2018). Cooperative innovation through a talent management pool: A qualitative study on coopetition in healthcare. European Management Journal, 36(1), 135–144. https://doi.org/10.1016/j.emj.2017.03.012
[45] Vega De la Cruz, L.O., Lao León, Y.O., & Nieves Julbe, A.F. (2017). Propuesta de un índice para evaluar la gestión del control interno. Contaduría y administración, 62(2), 683-698. https://doi.org/10.1016/j.cya.2017.01.004
[46] Vera, A. y Blanco, A. (2019). Modelo para la gestión del talento humano en las pymes del sector servicios de barranquilla, Colombia. Innovar, 29(74), 25-44. https://doi.org/10.15446/innovar.v29n74.82059
[47] Zamoner, Z., Teruya, M.D.M., de Souza, M.A., Suave, A.M., & Monteiro, P.O. (2021). The perception of elementary school teachers and students of pedagogy about the future of the teaching profession. Humanid. Inov., 8, 356–369.
[48] Zerpa, C., & Rodríguez, C. (2020). Managing work teams in exploratory projects. Dimensión Empresarial, 18(3). https://doi.org/10.15665/dem.v18i3.2233